欢迎来到江南体育app下载苹果
更多产品信息,点击这里访问阿里巴巴国内店铺
13706426178/18765903594/(+86)-0532-85797956/57/58/59
dowpolchem@163.com/wangqi@live.com
公司新闻
行业新闻
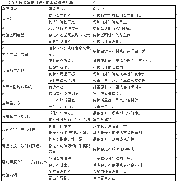
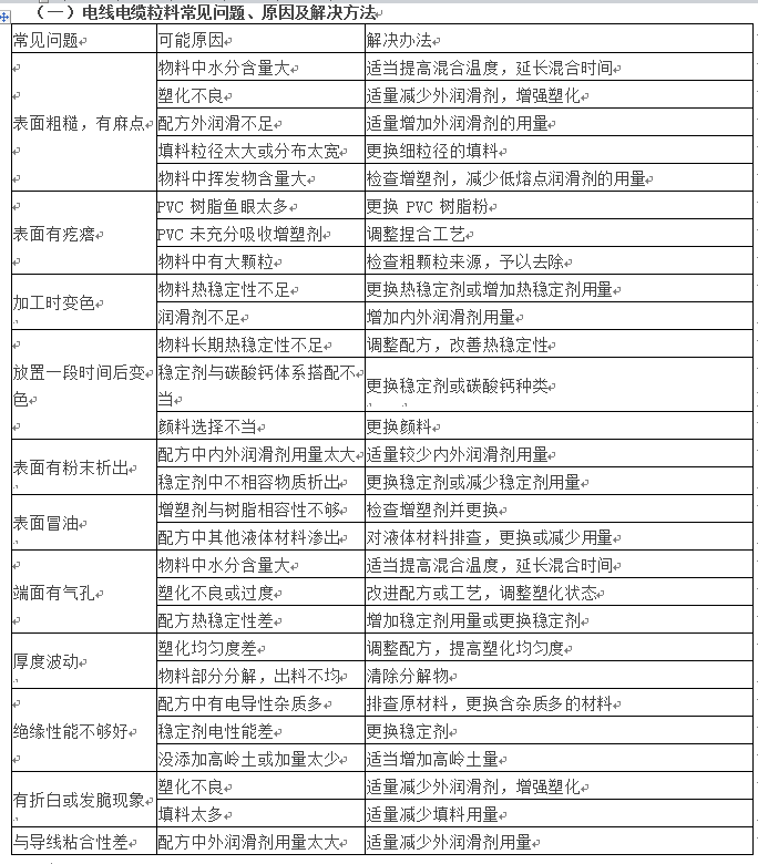
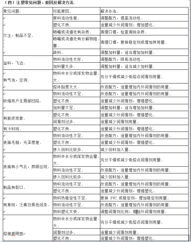
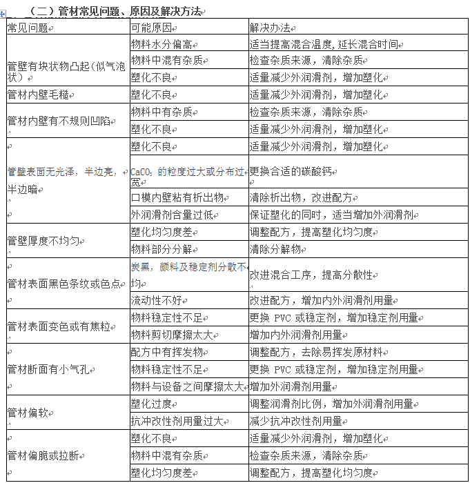
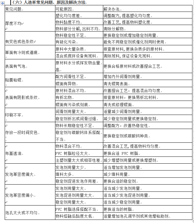
本文以此列举了pvc加工中,主要包含电线电缆颗粒、管材、型材、板材、注塑、薄膜、人造革加工中常见问题、可能原因和解决办法。
青岛伊士特:常年代理泰国scg集团产品,江南电竞网页版下载安装 、EBS、POE、OPE、费托蜡、PP蜡
免费咨询电话:0532-85797956/13706426178
地 址:山东省青岛市东海路35号太平洋中心1号写字楼501室
编辑:east-wax 转载请注明出处:www.reneharo.com
名片
www.reneharo.com
账 号
密 码